188体育
188体育
检察概况
新闻发布
莎姐青少年维权岗
检务公开
检务指南
公益诉讼
您的位置:188体育>重庆市潼南区人民检察院>检务公开>财政信息公开
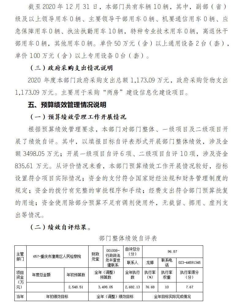
重庆市潼南区人民检察院2020年部门决算公开
时间:2021-08-31 作者:法律监督网 新闻来源: 【字号:
大
|
中
|
小
】
友情链接
最高人民检察院
188体育(中国)官方网站
正义网
版权所有:重庆市潼南区人民检察院
电话:023-44591318 传真:023-44591318
技术支持:正义网 京ICP备10217144号-1
本网网页设计、图标、内容未经协议授权禁止转载、摘编或建立镜像,禁止作为任何商业用途的使用。
检察微博
检察微信