188体育
188体育
走进检察
新闻发布会
检务公开
预决算公开
公益诉讼
12309检察服务中心
当前位置:
188体育
>>
重庆市铜梁区人民检察院
>>
预决算公开
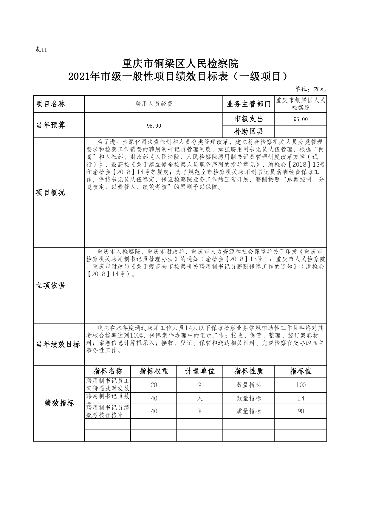
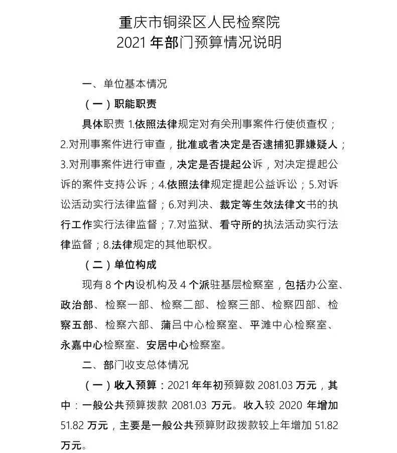
重庆市铜梁区人民检察院2021年部门预算公开
时间:2021-02-26 作者:user3 新闻来源: 【字号:
大
|
中
|
小
】
- 一分院 -
一分院
沙坪坝区
江北区
北碚区
渝北区
合川区
璧山区
长寿区
铜梁区
大足区
潼南区
- 二分院 -
二分院
万州区
梁平区
忠县
开州区
云阳县
奉节县
巫山县
巫溪县
城口县
- 三分院 -
三分院
涪陵区
南川区
垫江县
丰都县
武隆区
- 四分院 -
四分院
石柱县
彭水县
酉阳县
黔江区
秀山县
- 五分院 -
五分院
渝中区
南岸区
九龙坡区
大渡口区
巴南区
永川区
江津区
綦江区
荣昌区
- 两江地区院 -
两江地区院
友情链接:
最高人民检察院
188体育(中国)官方网站
正义网
版权所有:重庆市铜梁区人民检察院 联系电话:023-45672000
技术支持:正义网 京ICP备10217144号-1
本网网页设计、图标、内容未经协议授权禁止转载、摘编或建立镜像,禁止作为任何商业用途的使用。