188体育
188体育
检务公开
新闻发布中心
莎姐青少年维权岗
公益诉讼
12309检察服务中心
当前位置:
188体育
-
重庆市两江新区人民检察院
-
检务公开
-
预算决算
预算决算
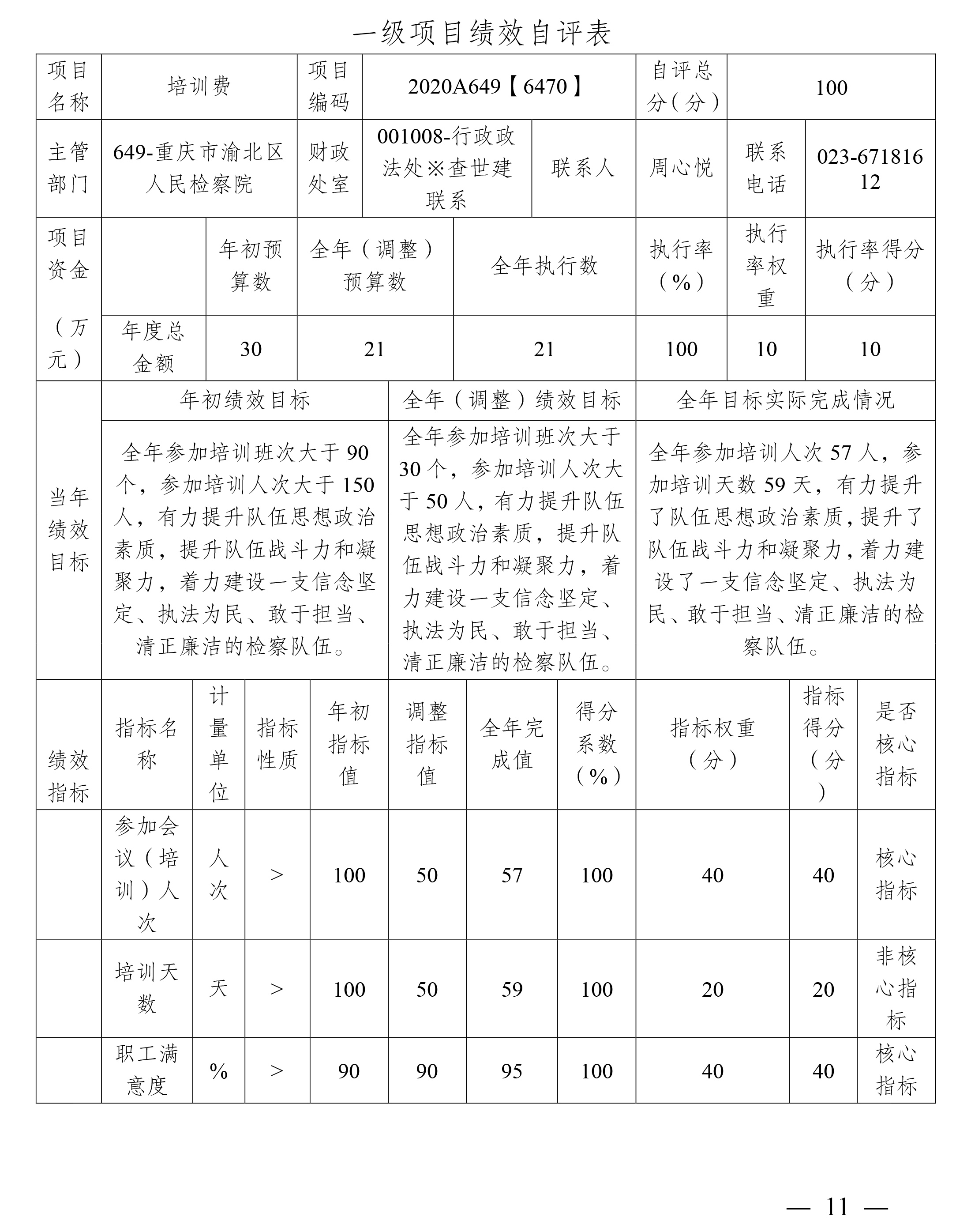
重庆市渝北区人民检察院2020年部门决算公开
时间:2021-08-31 作者:政治部 新闻来源: 【字号:
大
|
中
|
小
】
友情链接
最高人民检察院
188体育(中国)官方网站
正义网
版权所有:重庆市两江新区人民检察院
技术支持:正义网 京ICP备10217144号-1
本网网页设计、图标、内容未经协议授权禁止转载、摘编或建立镜像,禁止作为任何商业用途的使用。