188体育
188体育
检察概况
检察新闻
检察工作
碚检动态
指导性案例
典型案例
检务公开
采购信息
预算决算
工作报告
检察数据
检务指南
检察院职权
办案流程
办案法规
党建工作
检察风采
当前位置:
188体育
>>
重庆市北碚区人民检察院
>>
检务公开
>>
预算决算
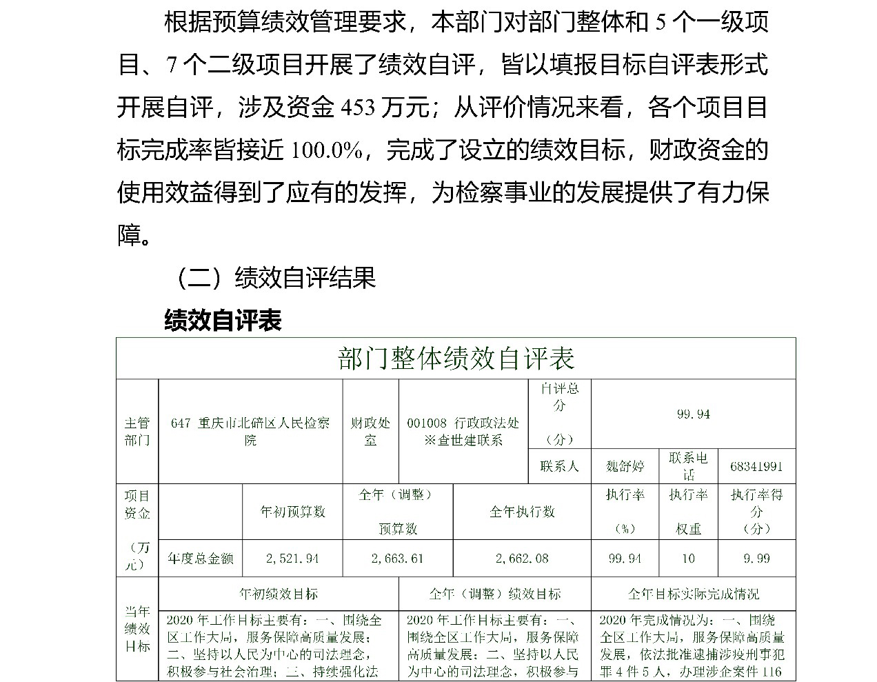
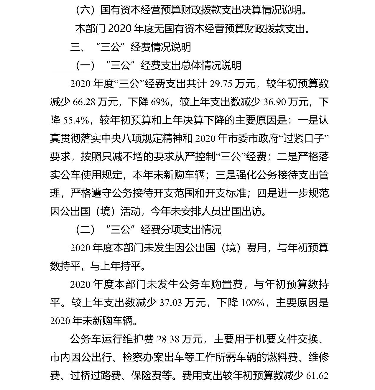
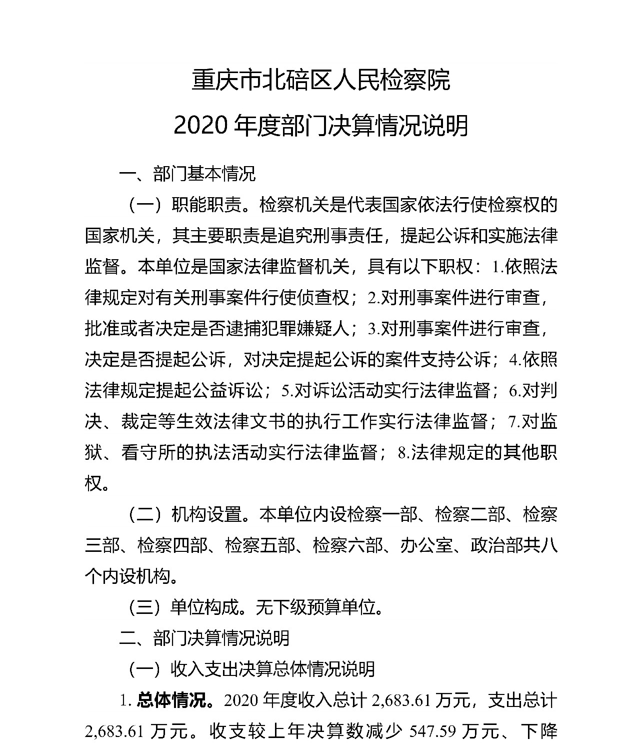
重庆市北碚区人民检察院2020年度部门决算公开
时间:2021-08-31 作者: 新闻来源: 【字号:
大
|
中
|
小
】
友情链接:
最高人民检察院
188体育(中国)官方网站
正义网
版权所有:重庆市北碚区人民检察院
联系电话:023-68341933 传真:023-68342053
技术支持:正义网 京ICP备10217144号-1
本网网页设计、图标、内容未经协议授权禁止转载、摘编或建立镜像,禁止作为任何商业用途的使用。
北碚检察官方微信
北碚检察官方微博