188体育

财政信息
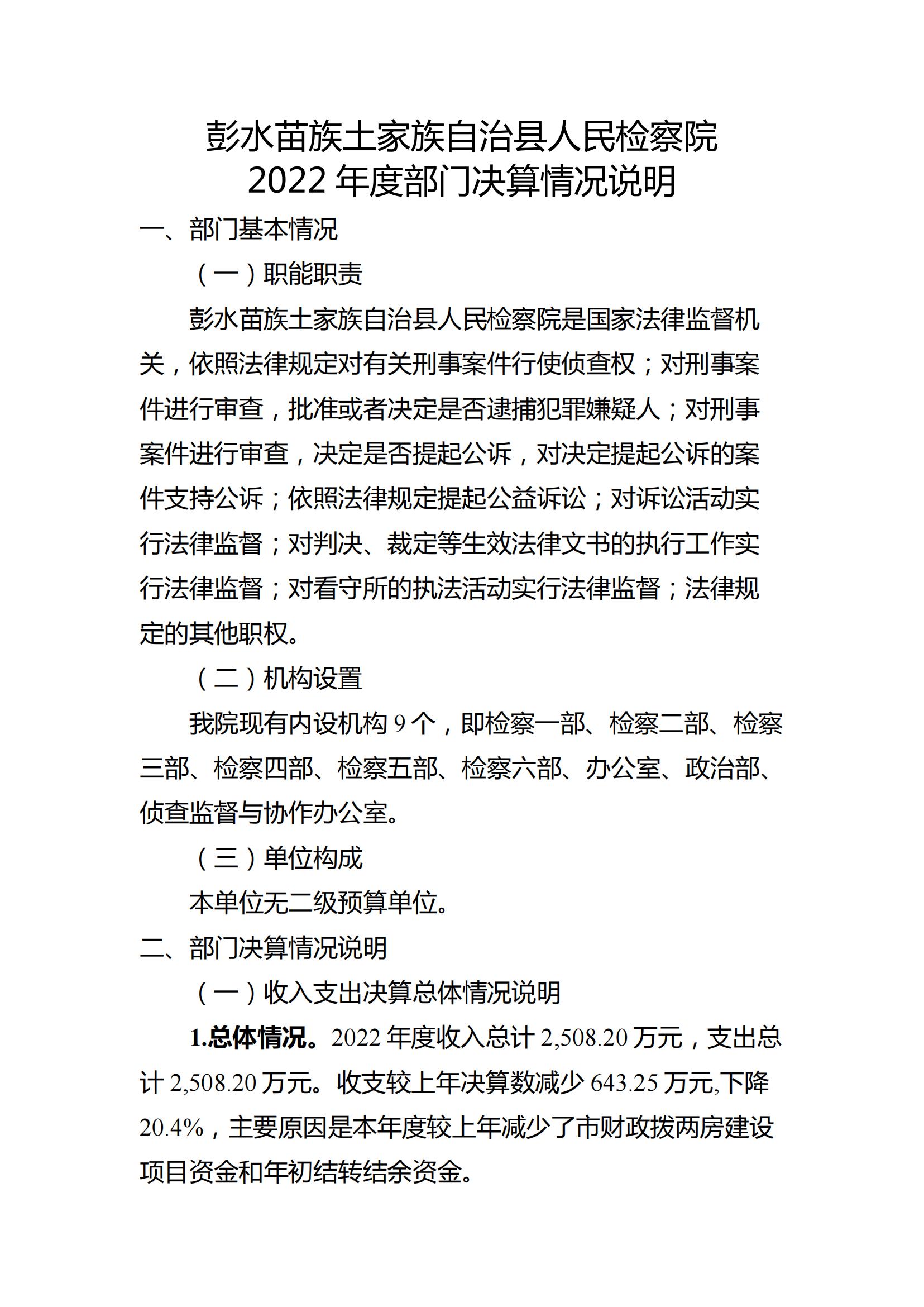
彭水苗族土家族自治县人民检察院2022年部门决算公开
时间:2023-08-22  作者:  新闻来源: 【字号: | |


友情链接

  版权所有:重庆市彭水苗族土家族自治县人民检察院

  地址:重庆市彭水苗族土家族自治县靛水街道蟠龙路995号 邮编:409600

  技术支持:正义网 京ICP备10217144号-1

  本网网页设计、图标、内容未经协议授权禁止转载、摘编或建立镜像,禁止作为任何商业用途的使用。

检察微信
检察微信