188体育
188体育
走进检察
检察新闻
检务公开
莎姐普法
检察风采
网站无障碍
当前位置:
188体育
>>
重庆市梁平区人民检察院
>>
检务公开
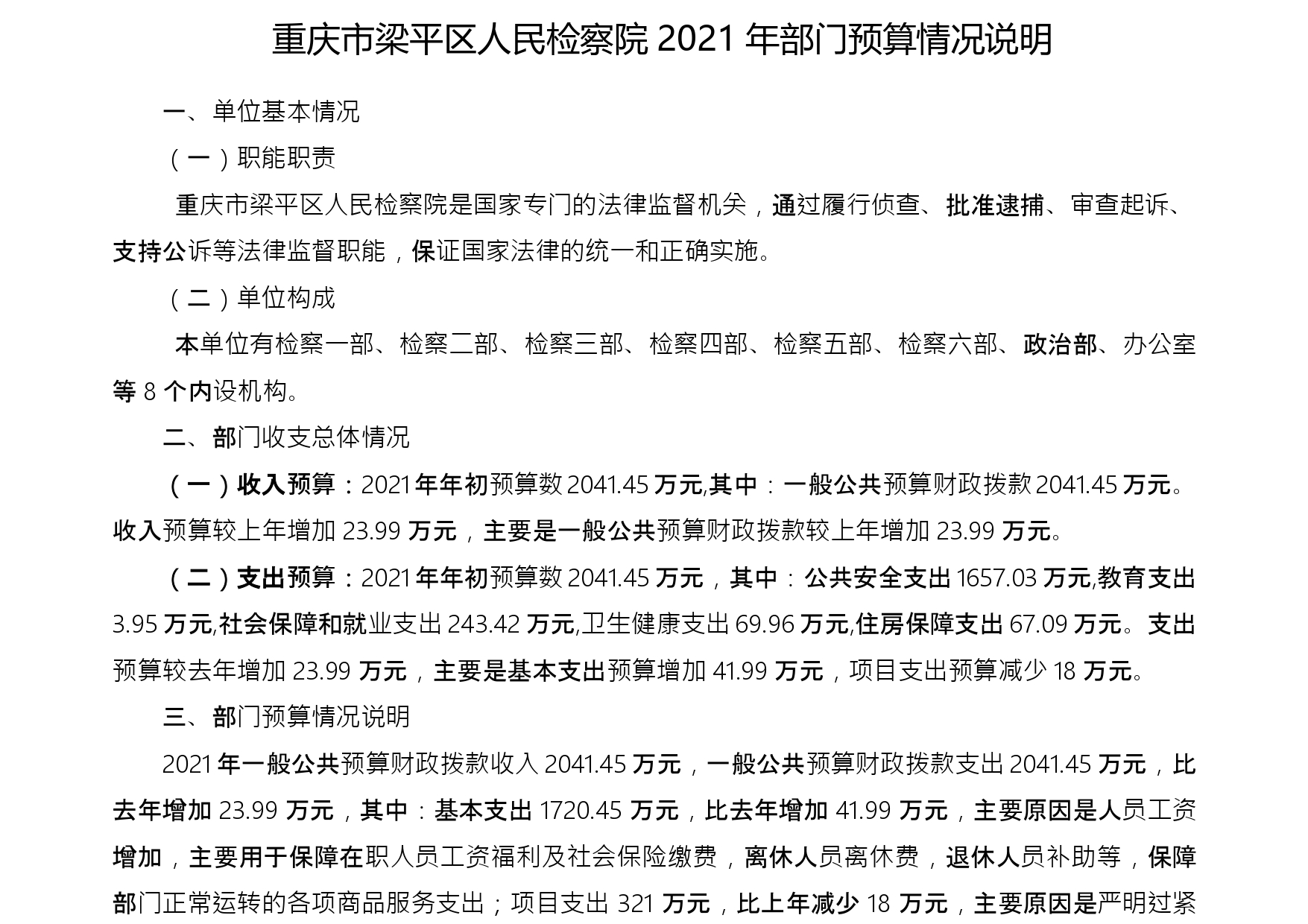
重庆市梁平区人民检察院2021年预算公开
时间:2021-02-26 作者: 新闻来源: 【字号:
大
|
中
|
小
】
友情链接:
最高人民检察院
188体育(中国)官方网站
正义网
版权所有:重庆市梁平区人民检察院
电话:023-53239801 传真:023-53239802
技术支持:正义网 京ICP备10217144号-1
本网网页设计、图标、内容未经协议授权禁止转载、摘编或建立镜像,禁止作为任何商业用途的使用。