188体育
主页
检察概况
检察动态
通知公告
检务公开
12309检察服务平台
当前位置:
188体育
-
重庆市奉节县人民检察院
-
检务公开
-
预决算公开
预决算公开
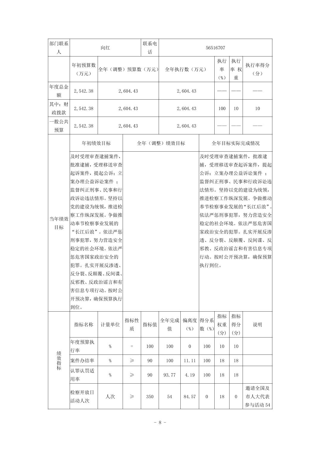
奉节县人民检察院2024年度决算公开说明
时间:2025-09-02 作者: 新闻来源: 【字号:
大
|
中
|
小
】
奉节县人民检察院2024年度决算公开说明
友情链接
最高人民检察院
188体育(中国)官方网站
正义网
版权所有:重庆市奉节县人民检察院 地址:奉节县鱼复街道公平巷53号
电话:023-56516711 传真:023-56516768
技术支持:正义网 京ICP备10217144号-1
本网网页设计、图标、内容未经协议授权禁止转载、摘编或建立镜像,禁止作为任何商业用途的使用。