188体育

 
当前位置:188体育>>重庆市城口县人民检察院>>通知公告
【公告】谢琼涉嫌非法吸收公众存款罪一案被害人诉讼权利义务告知书、委托诉讼代理人告知书
时间:2024-03-29  作者:  新闻来源:  【字号: | |

犯罪嫌疑人谢琼涉嫌非法吸收公众存款罪一案于2024年3月28日由城口县公安局移送我院审查起诉。

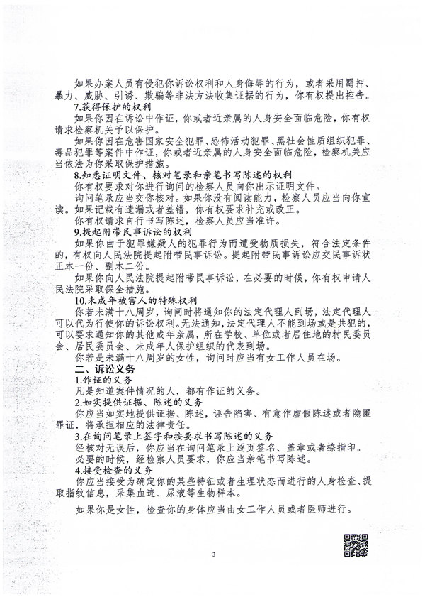
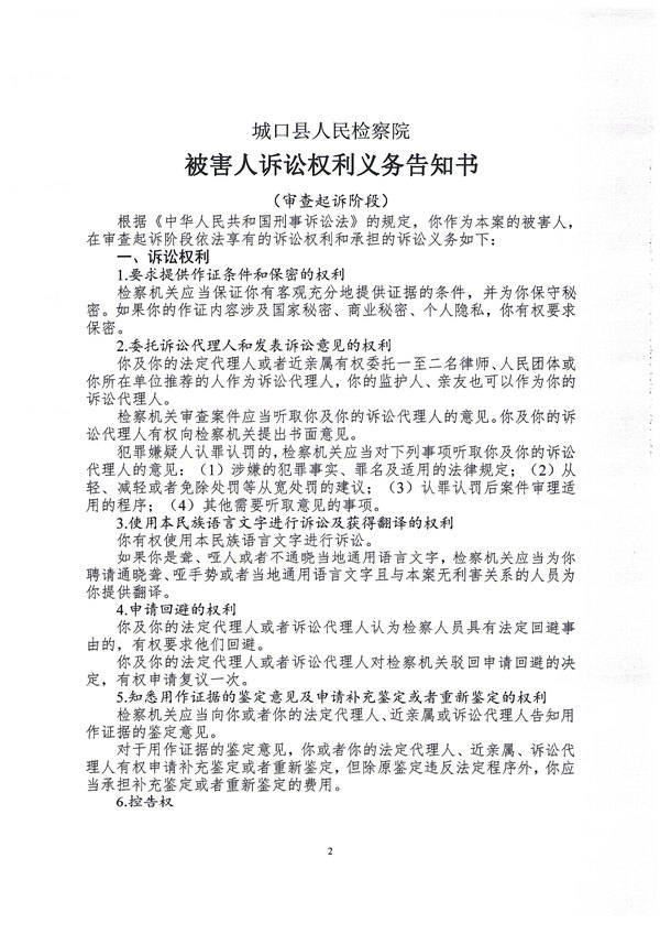
该案涉案被害人众多,根据《中华人民共和国刑事诉讼法》以及《人民检察院刑事诉讼规则》的有关规定,现采取公告送达的方式告知本案被害人有权委托诉讼代理人以及审查起诉阶段享有的权利(内容详见附件),以上事项如有疑问,请与我院联系。


附:《委托诉讼代理人告知书《被害人诉讼权利义务告知书》

联系人:赵检察官

联系电话:023-59221370


城口县人民检察院

2024年3月28日


友情链接:  
版权所有:重庆市城口县人民检察院

地址:重庆市城口县复兴街道春雨路3号 电话:023-59222000  传真:023-59222000

技术支持:正义网 京ICP备10217144号-1

本网网页设计、图标、内容未经协议授权禁止转载、摘编或建立镜像,禁止作为任何商业用途的使用。