188体育

 
当前位置:188体育>>重庆市城口县人民检察院>>检务指南
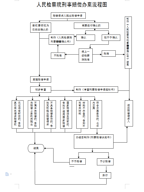
刑事赔偿办案流程
时间:2021-11-18  作者:  新闻来源:  【字号: | |

  

友情链接:  
版权所有:重庆市城口县人民检察院

地址:重庆市城口县复兴街道春雨路3号 电话:023-59222000  传真:023-59222000

技术支持:正义网 京ICP备10217144号-1

本网网页设计、图标、内容未经协议授权禁止转载、摘编或建立镜像,禁止作为任何商业用途的使用。