188体育
188体育
检务公开
莎姐青少年维权岗
检务指南
12309服务中心
当前位置:
188体育
>>
重庆市两江地区人民检察院
>>
财务信息
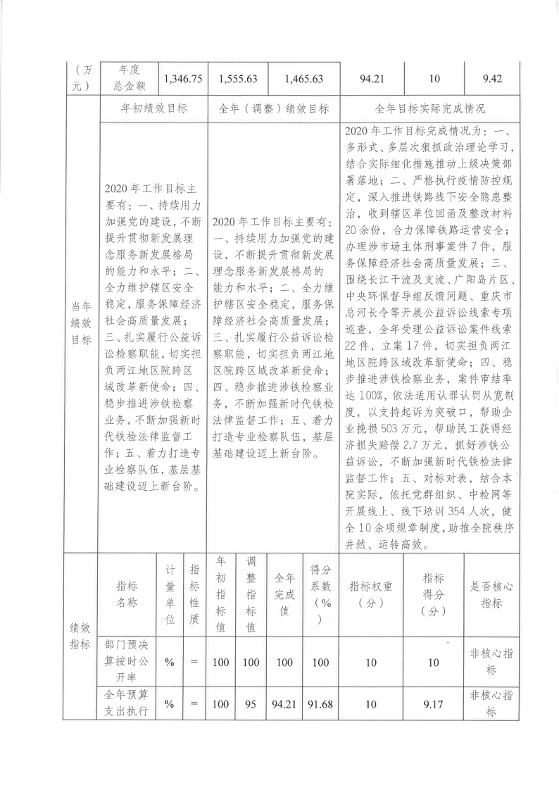
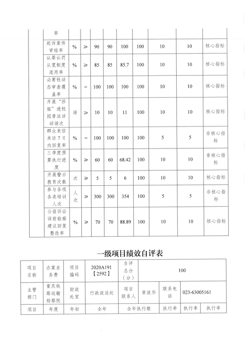
重庆市两江地区人民检察院(重庆铁路运输检察院)2020年度部门决算
时间:2021-08-31 作者:法律监督网 新闻来源: 【字号:
大
|
中
|
小
】
友情链接:
最高人民检察院
188体育(中国)官方网站
正义网
版权所有:重庆市两江地区人民检察院
工信部ICP备案号:京ICP备10217144号-1
技术支持:正义网
本网网页设计、图标、内容未经协议授权禁止转载、摘编或建立镜像,禁止作为任何商业用途的使用。
微信公众号